導讀:探討了一種打破傳統PDM與CAD集成模式,重構CAD軟件與PDM系統集成方式。將CAD工具深入融合到PDM系統中,杜絕BOM源頭數據的冗余與錯亂,確保設計數據源頭單源、準確。為企業信息化系統中數據源頭的PDM系統的實施探索了一種新的架構模式。












產品詳情可咨詢:400-182-7678
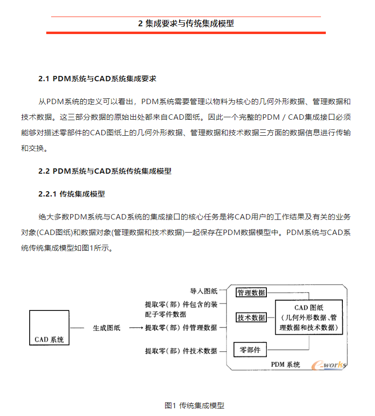
【管家婆】PDM與CAD集成模式新探索
導讀:探討了一種打破傳統PDM與CAD集成模式,重構CAD軟件與PDM系統集成方式。將CAD工具深入融合到PDM系統中,杜絕BOM源頭數據的冗余與錯亂,確保設計數據源頭單源、準確。為企業信息化系統中數據源頭的PDM系統的實施探索了一種新的架構模式。












產品詳情可咨詢:400-182-7678